第二类精神药品零售业务审批办事指南
一、受理范围
申请内容:第二类精神药品零售业务审批申请
申请人范围及申请条件:云南省迪庆州行政区域内从事第二类精神药品零售业务的药品零售连锁企业。
符合下列条件的单位可以提出申请:
(一)具备《药品管理法》规定的药品经营企业的开办条件;
(二)实行统一进货、统一配送、统一管理的药品零售连锁企业;
(三)企业应有与经营规模相适应并符合《麻醉药品和精神药品管理条例》规定的储存仓库和储存条件,经营第二类精神药品的门店应设置专柜储存第二类精神药品;
(四)企业总部应有专门负责第二类精神药品经营管理的人员;
(五)有能保证第二类精神药品经营安全的管理制度;
(六)有通过网络实施企业安全管理和向药品监督管理部门或其指定机构报送药品经营信息的能力;
(七) 单位及其工作人员2年内没有违反有关禁毒的法律、行政法规规定的行为。
不予受理的法定情形:
(一)申请事项依法不需要取得从事第二类精神药品零售批准,应当即时告知申请人不受理。
(二)申请事项依法不属于药品监督管理部门职权范围的。
二、办理依据
(一)《麻醉药品和精神药品管理条例》规定:经所在地设区的市级药品监督管理部门批准,实行统一进货、统一配送、统一管理的药品零售连锁企业可以从事第二类精神药品零售业务。
(二)《麻醉药品和精神药品经营管理办法》规定:申请零售第二类精神药品的药品零售连锁企业,应当向所在地设区的市级药品监督管理机构提出申请,填报《申报麻醉药品和精神药品定点经营申请表》,报送相应资料。
(三)云南省药品监督管理部门行政许可事项通用目录。
三、实施机关
州级市场监督管理局,负责该行政事项的受理、现场检查、审查并作出行政许可决定。
四、审批条件
(一)具备《药品管理法》规定的药品经营企业的开办条件;
(二)实行统一进货、统一配送、统一管理的药品零售连锁企业;
(三)企业应有与经营规模相适应并符合《麻醉药品和精神药品管理条例》规定的储存仓库和储存条件(第二类精神药品经营企业应当在药品库房中设立独立的专库或者专柜储存第二类精神药品,并建立专用账册,实行专人管理。专用账册的保存期限应当自药品有效期期满之日起不少于5年),经营第二类精神药品的门店应设置专柜储存第二类精神药品;
(四)企业总部应有专门负责第二类精神药品经营管理的人员;
(五)有能保证第二类精神药品经营安全的管理制度;
(六)有通过网络实施企业安全管理和向药品监督管理部门或其指定机构报送药品经营信息的能力;
(七)企业总部应有专门负责第二类精神药品经营管理的人员。
五、受理地点
州级政务服务大厅
六、申请材料
第二类精神药品零售业务审批需提供的材料目录
序号 | 提交材料名称 | 原件/复印件 | 电子文件/纸质 | 份数 |
1 | 申报资料目录 | 原件 | 电子文件或纸质材料 | 1 |
2 | 申报第二类精神药品定点经营申请表 | 原件 | 电子文件或纸质材料 | 1 |
3 | 加盖企业公章的《药品经营许可证》、《企业法人营业执照》、《药品经营质量管理规范认证证书》复印件 | 原件、复印件 | 电子文件或纸质材料 | 1 |
4 | 拟从事第二类精神药品零售的门店名单,加盖公章的门店《药品经营许可证》、《营业执照》复印件,以及本企业实行统一进货、统一配送、统一管理的情况说明 | 复印件 | 电子文件或纸质材料 | 1 |
5 | 企业和门店负责人、质量负责人、专门管理第二类精神药品经营人员情况 | 复印件 | 电子文件或纸质材料 | 1 |
6 | 企业、门店经营第二类精神药品的安全管理制度,安全设施明细 | 原件 | 电子文件或纸质材料 | 1 |
7 | 企业安全管理和向药品监督管理部门或其指定机构报送经营信息的网络说明材料和操作手册 | 复印件 | 电子文件或纸质材料 | 1 |
8 | 企业法定代表人、企业负责人、质量负责人无《药品管理法》第116条、第117条、第118条、第120条、第122条、第123条等条款规定情形的自我保证声明 | 复印件 | 电子文件或纸质材料 | 1 |
9 | 资料真实性保证书、承诺保证书 | 原件 | 电子文件或纸质材料 | 1 |
10 | 授权委托书及被委托人身份证明复印件 | 复印件 | 电子文件或纸质材料 | 1 |
注:材料应选用A4纸张,同时加盖公章。
七、审批时限
法定时限:20个工作日,整改时限不计算在内。
承诺时限:10个工作日,整改时限不计算在内。
八、审批收费
无
九、审批流程
(1)提交方式
网络提交:申请换证企业须通过“云南省药品监督管理局政务网--网上办事--药品监管平台”填报相关信息并上传相关材料,同时根据报送要求提交纸质版申报资料。
窗口提交:实施机关接收申请人通过现场提交材料办理。
地址:州级政务服务大厅
(2)提交时间
网络提交:时间不限
窗口提交星期一至星期五9:00-12:00,14:30-17:30。
(3)办理
1、审查;2、审批;3、审批决定;4、制证
十、审批服务
(一)咨询方式
1.窗口咨询。地址:州级市场监督管理局行政许可办证大厅
2.电话咨询。联系电话:窗口电话。
(二)获取办理结果
审批结果:第二类精神药品零售业务许可
送达方式:到受理窗口直接领取。
附件
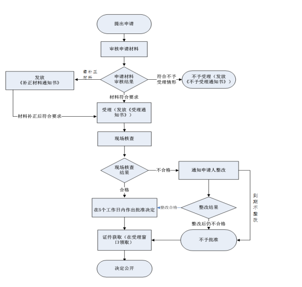
第二类精神药品零售业务审批办事流程示意图
