本站支持IPv6/IPv4
+
温馨提示:2023年11月6日至2023年11月12日政府网站群进行无障碍适老化改造,若有异常,敬请谅解!
发文机关
迪庆州知识产权局
发文字号
迪知发〔2017〕5号
来 源
州政府办公室
公开日期
2017-06-02
迪庆州知识产权局关于印发 《迪庆州知识产权优势企业培育管理办法》的通知
发布时间:2017-06-02 15:09:00
来源:州政府办公室
浏览次数:2813
字体:【
分享:

迪庆州知识产权局关于印发
《迪庆州知识产权优势企业培育管理办法》的通知

各县(市)、区知识产权管理部门: 

为贯彻落实《云南省人民政府关于贯彻国家知识产权战略的实施意见》(云政发〔2009〕118号)精神,鼓励和引导全州企业实施知识产权战略,不断提升企业运用知识产权制度的能力,增强核心竞争力,根据有关规定,结合我州实际,特制定《迪庆州知识产权优势企业培育管理办法》(以下简称《办法》),现予印发,请遵照执行。


附件:

1.迪庆州知识产权优势企业培育管理办法

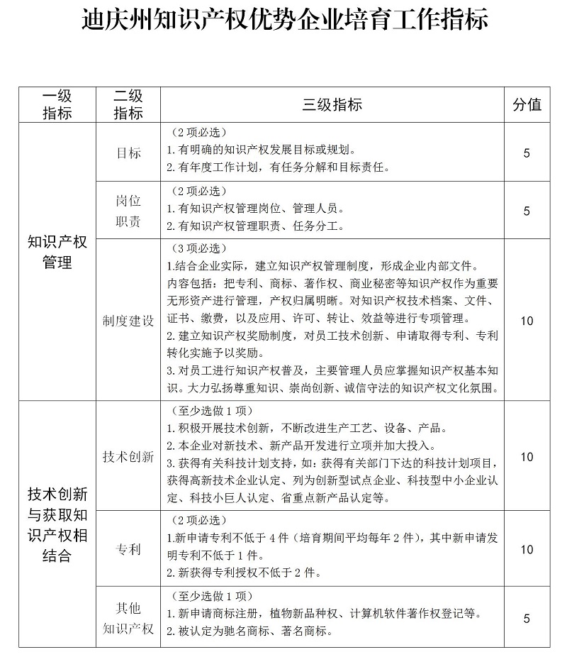
2.迪庆州知识产权优势企业培育工作指标



迪庆州知识产权局

2017年06月01日

附件1

迪庆州知识产权优势企业培育管理办法

第一章 总 则

第一条 为落实《云南省人民政府关于贯彻国家知识产权战略的实施意见》,鼓励和引导企业实施知识产权战略,推动企业知识产权管理创新,培育具有自主知识产权和知名品牌、核心竞争力较强的企业,为建设创新型迪庆提供知识产权支撑,特制定本办法。

第二 本办法所称知识产权优势企业,是指知识产权的创造、运用、保护和管理工作全面推进,知识产权在科技创新、生产经营、战略布局以及人才支撑等方面发挥了主导作用,以知识产权为核心的自主创新能力和市场竞争力在全州同行业处于领先水平的企业。

第三条 培育工作遵循政府引导、激励创新、动态管理、公平公正的原则。培育工作由州知识产权局负责组织实施,每年开展一次。

第二章 培育条件

第四条 凡在本州行政辖区内注册、具有独立法人资格,重点为列入国家、省知识产权试点示范工作的企业,均可申请培育。

第五条 指标要求。

(一)企业经营状况和成长性良好,上一年度总资产和销售额正增长,资产负债率不超过70%的盈利企业; 

(二)企业科技创新能力较强,具备技术创新所必要的研发团队和平台; 

(三)拥有核心、关键技术专利,专利布局合理,近两年发明专利申请量和授权量持续增长;发明专利拥有量处于州内同行业领先水平;

(四)近两年专利转化实施率达到50%以上,专利产品、技术和服务(含国家级技术秘密)收入占总销售收入的50%以上;   

(五)知识产权管理体系健全、制度完善,配备知识产权专职人员,知识产权全员培训率达到100%,知识产权专项经费逐年增加;

(六)有效运用知识产权信息平台进行知识产权信息收集、检索和分析,建立主导产品专利信息数据库;

(七)建立知识产权保护和预警机制,能够较好地保护自身知识产权,无侵犯他人知识产权的行为;

(八)知识产权战略纳入企业总体发展战略,实施效果显著,企业能够积极运用知识产权制度参与国内外市场竞争,对全州企业知识产权工作具有较强的示范带动作用;

(九)建立健全知识产权考核评价体系,把知识产权指标纳入企业管理和技术人员业绩考核内容,形成有效的激励机制。

第三章 申报程序及管理 

第六条 符合培育条件的企业,可以向所在县(市)、区知识产权主管部门申报;县(市)、区知识产权主管部门对申报材料进行初审,推荐符合条件的企业报送州知识产权局。

第七条 申报企业应当提交以下材料:

(一)“迪庆州知识产权优势企业”培育申请表;

(二)企业营业执照副本、组织机构代码证复印件;

(三)企业近两年知识产权工作总结;

(四)关键、核心技术专利证书及其他知识产权证书复印件;

(五)企业相关知识产权制度、战略复印件;

(六)企业近两个会计年度财务报表和知识产权经费情况表;

(七)其他相关证明材料。

第八条 州知识产权局对申报材料进行审查、评审及审批。

第九条 通过审批的企业,列为“迪庆州知识产权优势企业”培育对象的有效期为三年,自列入之日起计算。

第十 州知识产权局定期对被培育企业进行指导检查。

第十一条 企业在申报材料中弄虚作假的,经调查确认后,取消其申报资格;已被列为培育对象的,责令退回补助经费,并在五年内不得重新申请培育。

第十二条 州知识产权局在培育期结束后及时组织总结和验收,评估培育工作成效,形成总结报告。验收工作按照《迪庆州知识产权优势企业培育工作指标》进行绩效定量评分,定量评分70分以上的通过验收。

第十三条 通过验收的企业,按照培育工作与认定工作相衔接原则,符合云南省知识产权优势企业认定申报条件的,由州知识产权局组织推荐,并且次年可继续申报州级知识产权优势企业培育,但通过省级知识产权优势企业认定的企业将不再进行培育。

第十四条 验收未通过的企业,在一个月内限期责令改正,并在五年内不得重新申请培育。

第四章 扶持措施

第十五条 在培育期间,对知识产权工作提升较快,达到省级知识产权优势企业认定条件的企业,也可推荐云南省知识产权优势企业认定。

第十六条 州知识产权局给予被培育企业3万元的经费补助,用于加强知识产权人才培养、信息化建设、维权保护和战略研究等工作。

第十七条 在同等条件下,被纳入培育对象的企业可以优先推荐申报“迪庆州专利转化实施计划项目”支持,安排专利资助经费。

第十八条 州知识产权局将为知识产权优势企业培育对象在知识产权宣传培训、人才培养、对外交流、信息利用、维权保护等方面给予重点服务。

第五章 附 则

第十九条 本办法由迪庆州知识产权局负责解释,自发布之日起施行。


附件2


扫一扫在手机打开当前页面