技术评估
技术评估是创建国家卫生城市的一个重要评审环节,是对通过暗访检查的创建国家卫生城市工作情况作出考核评价的重要方式。技术评估的目的是通过查阅资料、查看现场、走访群众及专业机构等面对面的工作方式,了解创建国家卫生城市工作的技术指标完成情况和实际效果,针对工作中发现的问题提出建议,指导和促进城市提高管理水平和服务能力,切实达到国家卫生城市标准。
评估方法及说明:
评估近三年的工作;
采取听汇报、查阅材料档案与现场检查相结合的评估方式;
现场检查的样本单位随机抽取,上述技术评估样本量为国家卫生区技术评估的最低要求;
对所有检查单位同时进行健康教育和控烟工作的评估;
原则上,除辖区政府管理协调性的档案材料外,各抽样检查单位的现场检查和材料检查同时进行。

PS:健康教育和健康促进技术评估的重点内容是:居民健康素养提升、健康工作网络及阵地、烟草控制工作。
一、居民健康素养提升

(一)健康教育与健康促进工作目标
向公众普及健康知识;
提升公众健康理念;
促发公众健康行动;
提升公众健康素养;
(二)健康教育与健康促进工作体系
各级政府领导,多部门合作,全社会参与的工作体系;
健康教育与健康促进工作特点;
具有社会学特征;关注全人群健康;健康是全社会的责任;将健康融入所有政策。
(三)完善的健康促进工作体系特征
政府及各相关单位认同健康是自己的责任;
辖区有政府领导、顺畅的健康教育工作机制;
相关工作制度的出台及明确的责任分工;
组织开展健康教育与健康促进工作无障碍;
健康教育专业机构指导作用得到有效发挥;
人民群众在健康教育服务过程中有获得感。
(四)什么是健康素养?
健康素养是指个人获取、理解基本健康信息和服务,并运用这些信息和服务做出正确决策,以维护和促进自身健康的能力。
(五)健康素养的维度及构成
1、根据知-信-行理论,分为3个维度:
基本知识和健康理念;健康生活方式与行为;基本技能。
2、根据内容和问题,划分6类公共卫生问题:
科学健康观
传染病防治
慢性病防治
安全与急救
基本医疗
健康信息获取
(六)健康素养水平测量方法
2017年开始,健康素养监测已经纳入国家基本卫生服务项目;
每年国家都进行一次统一检测;
使用《全国居民健康素养监测调查问卷》;
使用科学的抽样方法;
获得具有辖区代表性的样本;
使用统一的指标进行分析;
健康素养监测建议当地健康教育专业机构负责完成;
按照国家统一问卷进行监测,科学制定监测方案、在政府的协调下组织开展现场调查、实施质量控制、数据分析、撰写报告;
健康素养监测应为近3年内官方媒体公布的数据,能科学反映辖区居民健康素养水平;
上级健康教育专业机构要对创建城区健康素养监测及发布予以指导。
(七)健康素养水平达标要求
按照国家卫生计生委《全民健康素养促进行动规划(2014-2020年)》,等到2020年,东部地区居民健康素养水平应提高到24%。
(八)健康素养促进行动考核评价方法
贯彻国家健康素养促进行动规划的政府文件;检查是否有政府制定的健康教育与健康促进和健康素养促进行动的规划文件资料。
——创建城市政府(创卫办);
健康促进领导机构及运行机制良好;
查看创建区健康教育与健康促进领导机构名单;
各部门工作职责是否明确;
建立联席会议或联络员等工作机制情况;
——创建区政府(创卫办 );
政府相关部门落实健康素养促进行动情况;
查阅政府各相关部门贯彻落实政府健康素养促进行动的文件资料及相关工作记录;
——创卫办、现场检查的委办单位、街道办事处;
政府对健康素养促进行动的协调管理;
查看政府健康促进工作机构,对相关部门工作的监督、考评、奖惩、信息通报等资料。
——创建城市政府、创卫办;
(九)居民健康素养水平考核评价方法
健康素养监测方案符合国家要求,有区域代表性;
查看近三年内的健康素养监测方案,样本是否具有城乡居民代表性及国家统一问卷的使用情况;
——健康教育专业机构;
严格控制健康素养监测质量
查看近三年中的一次监测方案的研讨、监测培训、现场督导、数据分析的科学性、监测报告 ;
——健康教育专业机构;
健康素养监测结果公开发布;
查看健康素养监测结果发布的当地主要新闻媒体资料,至少3家以上;
——健康教育专业机构;
健康素养水平达到规划要求标准;
对比健康素养水平与国家规划要求是否达标;
——健康教育专业机构。
二、工作网络和健教阵地
(一)健康教育专业机构要求
地市、县级设有健康教育专业机构。 一级法人或一级法人下的二级独立的专业机构。
健康教育专业机构工作设备满足工作要求。
人员配备以专业技术人员为主。
健康教育专业机构能够履行《全国健康教育专业机构工作规范》— 履行政策咨询与建议、业务指导与培训、总结及推广适宜技术、信息管理与发布、监测与评价适宜技术、信息管理与发布、监测与评价55项职能。
健康教育经费纳入财政预算,并给予及时、足额拨付。
(二)健康教育网络单位工作共同要求
成立健康教育领导小组,有主管领导。成员及职能变化,及时变更。
有专职或兼职健康教育人员。
接受辖区健康教育专业机构的业务指导 。
健康教育工作有年度计划和总结。
健康教育活动资料保存完好,管理规范。
(三)新闻媒体健康教育工作要求
各地广播电台、电视台、报社、网站等新闻媒体设有固定的健康教育栏目:健康教育栏目应每周至少播放1次;刊播内容和刊播时间应提前预告,便于群众及时收听收看。
栏目内容:结合创卫、健康素养 :结合创卫、健康素养 66条、重点公共卫生问题、辖区 条、重点公共卫生问题、辖区群众普遍关心的热点健康问题,开展针对性强的健康传播活动。
卫生健康部门要对健康教育栏目给予必要的技术支持和指导, 确保宣传信息科学、准确。
(四)重点公共场所工作要求
重要公共场所:
车站、机场、港口、广场和公园等。—车站、机场、港口、广场和公园等。
服务人群特点:
人群集中、流动。
工作内容:
按照创建区健康教育的总体安排,利用电子屏幕、宣传 —按照创建区健康教育的总体安排,利用电子屏幕、宣传栏、宣传展板和电视终端等多种形式开展有针对性的健康教育宣传活动。
目的:提高居民的健康文明水平 。
(五)社区(街道、乡镇)工作要求
注意:加强与辖区社区卫生服务中心之间的沟通
健康教育内容:紧紧围绕辖区居民的健康需求, 以《中国公民健康素养——基本知识与技能》 为主。
宣传及活动形式:利用社区宣传栏、宣传长廊、健康主题公园等载体;通过组建志愿者队伍或利用辖区现有群众文体自发组织等多种形式,开展丰富多彩的健康教育活动。
目的:营造健康社会氛围,倡导健康生活方式。
(六)医院健康教育工作要求
机构要求 :医院应设立健康教育科(室),暂不具备条件设立健康教育科(室) 的医院应确定相关科(室)负责健康促进与健康教育工作;
人员配备 :从事健康教育的专(兼)职人员配备不少于于2 人 。
工作机制 :医院建立、健全院内健康教育工作网络。
工作要求 :
对医护人员进行健康传播技术与技巧的培训。
在门诊、住院、随访等临床诊疗过程中为患者和家属提供有针对性的健康指导。
医院加强与辖区媒体之间的沟通,利用新闻媒体向居民普及健康知识与技能。
(七)社区卫生服务中心(站)工作要求
服务对象:辖区居民 。
工作要求:
社区卫生服务中心(站)加强与社区居民委员会之间的沟通,了解服务对象需求。
认真贯彻落实国家卫生健康委下发的关于做好国家基本公共卫生服务项目工作的通知精神, 做好国家基本公共卫生服务健康教育服务项目 ,为辖区居民提供健康服务。
健康教育服务内容:
提供健康教育资料;设置健康教育宣传栏;开展公众健康咨询活动;举办健康知识讲座;开展个体化健康教育。
(八)学校工作要求
学校定期对学生进行 健康体检 ,对学生主要健康问题进行分析,提出干预措施,开展相应干预活动。
学校设有心理咨询室 ,聘请有资质的心理老师为学生提供心理咨询服务,缓解学生生活、学习上的压力。
学校认真贯彻落实教育部《 关于印发中小学健康教育指导纲要的通知》(教体艺 [2008]12号)文件精神,使学生掌握与其年龄水平相适应的健康知识和技能。
(九)企事业单位工作要求
企事业单位应定期为职工提供健康体检服务,掌握职工的基本健康状况;
根据职工中存在的主要健康问题,开展多种形式的健康教育与健康促进活动。
(十)其他—健康促进场所建设
鼓励创建区开展健康促进场所建设工作。
(十一)考核评价方法
1、健康教育工作网络
完善的健康教育工作网络• 到本级健康教育专业机构查看,辖区健康教育工作网络至少包括医院、学校、社区、机关、企事业单位等 医院、学校、社区、机关、企事业单位等5个 以上工作领域的网络名单及健康教育联系人及联系电话。——健康教育专业机构
2、健康教育机构设置,经费保障,纳入预算
健康教育专业机构独立或相对独立• 现场复核健康教育专业机构编办批复资料。要求健康教育专业机构是独立法人单位或隶属于一级法人单位所属的独立二级专业科(所、室)。
——健康教育专业机构
健康教育业务经费纳入财政年度预算• 查看年度健康教育经费批复及使用文件。要求有专项预算和使用经费。
——健康教育专业机构
专业机构履行职能,进行专业指导• 查看健康教育专业机构对网络单位培训、技术指导以及其他履职情况资料。
——健康教育专业机构
健康传播材料的开发及制作• 查看每年制作的各种宣传材料(平面材料、声像资料、实用宣传品等)清单及实物样品。要求每年制作12种以上。——健康教育专业机构
3、各主要媒体健教栏目设置
主要媒体设有固定宣传栏
现场查看本级融媒体中心,主要新闻媒体健康教育宣传栏目的设置及刊播情况。要求 :辖区政府主办电视、报纸、网络等新闻媒体设有健康教育栏目;栏目每周刊播一次及以上。
——辖区融媒体中心
媒体宣传得到专业指导、信息无误
查看主要新闻媒体资料接受卫生健康部门专业指导的资料;随机抽查各平台1期节目,确定 媒体刊播内容无错误信息。
——辖区融媒体中心
栏目刊播时间及内容提前预告
现场核对健康教育刊播栏目提前预告情况。
——辖区融媒体中心
4、重点场所和单位健康工作情况
场所年度计划和总结
查看现场所到各重点场所单位年度健康教育工作计划书及年度工作总结资料
有针对性地开展健康教育工作情况
现场查看各单位按要求开展健康教育工作的情况
场所工作档案规范、完整
健康教育资料档案完整、规范,支持工作总结中的相关内容。
——被检查的所有抽样单位
抽样单位:健康教育专业机构、街道办事处、机关(政府委办单位)、企业单位、中小学校、融媒体中心、社区卫生服务中心
三、烟草控制工作
(一)烟草控制工作核心内容—强化控烟工作
禁止烟草广告要求
禁烟、控烟宣传工作
无烟场所建设要求· 禁烟标识规范性设置
(二)禁烟场所范围
室内公共场所、工作场所和交通工具。
(三)城市范围控烟工作总体要求
各级政府高度重视控烟宣传工作,结合国家和当地控烟立法进展情况,全面开展及推进控烟工作。
控烟宣传核心信息:以国家卫生计生委 2013 年8 月 23日发布的《控烟健康教育核心信息》 为基准,
统筹媒体资源,充分利用传统媒体和新媒体,加强、加大烟草危害的宣传力度,提高公众对烟草危害的深刻认识。
健康教育网络单位(健康教育专业机构及学校、医院、社区、机关、企事业单位以及人员集中的重点公共场所) 日常健康教育活动中应把烟草控制作为重点宣传内容。
(四)对烟草广告的要求
禁止范围:城市建成区任何场所。
禁止要求:
任何形式 的烟草广告一律禁止。
包括直接烟草广告和间接(变相)烟草广告。
(五)医疗卫生健康机构控烟工作要求
辖区各级各类医疗卫生计生机构要认真贯彻落实国家卫生计生委办公厅《关于进一步加强控烟履约工作的通知》的文件精神。
按照《无烟医疗卫生机构标准》和《无烟医疗卫生机构评分标准》开展无烟环境创建工作。
(六)学校控烟工作要求
辖区各级各类学校要认真贯彻落实教育部《关于在全国各级各类学校禁烟有关事项的通知》(教基一函 通知》(教基一函 [2014]1 号) )和教育部办公厅、 和教育部办公厅、卫生部办公厅联合下发的《关于进一步加强学校控烟工作的意见》(教体艺厅 学校控烟工作的意见》(教体艺厅 [2010]5号)精神。
依据《无烟学校参考标准》,开展无烟学校的创建工作。
(七)领导干部控烟工作要求
各级领导干部要认真贯彻落实中共中央办公厅、国务院办公厅印发的 《关于领导干部带头在公共场所禁烟有关事项的通知》 文件精神,做控烟的表率。
鼓励机关、企事业单位等场所开展 无烟环境 的创建工作。
(八)室内公共场所与工作场所
室内场所:所有场所的室内环境。
公共场所:涵盖公众可以进入的所有场所,或供集体使用的场所,无论其所有权或进入权。
工作场所:指工作人员在其就业或工作期间使用的任何场所。包括:进行工作的场所,如办公室、会议室、实验室等;还包括工作人员在工作期间使用的附属或关联场所,如走廊、升降梯、楼梯间、大厅、咖啡厅、洗手间、休息室、餐厅、车辆等。
(九)禁烟标识张贴要求
辖区所有室内公共场所、工作场所以及公共交通工具内全面禁烟,应张贴醒目的禁烟标识。
禁烟标识张贴要正确、规范 。
禁烟标识可以按照卫生部禁烟标识可以按照卫生部 2008 年第3号公告公告《中国公民健康素养—基本知识与技能试行》中规定的国家标准张贴。也可以依据当地立法规定的标识张贴 。
(十)室内公共场所入口处禁烟警语和提示语
凡禁烟的室内公共场所和工作场所的 主要入口处 应设有明显的禁烟警语或提示语。
(十一)烟草控制工作考核评价方法

1、禁烟、控烟宣传
政府对控烟工作有统一部署• 查看本级政府控烟工作相关文件资料。
——创卫办(创建区政府)
新闻媒体控烟宣传情况
检查本级政府主要新闻媒体固定的健康教育栏目中是否都有控烟内容。
——媒体中心
社会各单位开展控烟宣传情况
检查所到各重点场所利用各种形式开展控烟工作的情况,要求100%场所开展控烟宣传。
—— 抽样检查的各场所单位
抽样单位:健康教育专业机构、街道办事处、机关(政府委办单位)、企业单位、中小学校、融媒体中心、社区卫生服务中心
2、无烟场所建设
辖区内室内公共场所、工作场所及主要入口处和公共交通工具内禁烟标识张贴醒目
现场查看所到各重点场所室内公共场所、工作场所公共交通工具内有禁烟标识,且张贴数量足够、醒目。主要建筑物入口处有禁烟提示。
室内工作场所、公共场所及公共交通工具禁烟
现场检查抽中各重点场所单位的室内工作场所、公共场所及公共交通工具无人吸烟、无烟头、无烟具、无烟味。
机关、学校及卫生健康等部门按要求开展控烟工作情况
现场查看抽中各重点场所无烟单位创建情况。
吸烟区如设置,要规范。
3、吸烟区如设置应满足以下四方面的 12条标准
非封闭的空间,有利空气流通。如有顶棚,四周遮挡面积应≤50%。· 符合消防安全要求。
设置明显的吸烟标识而不是禁烟标识。
有吸烟有害健康宣传提示。
有烟灰缸及烟头集中收集设置(垃圾桶、烟灰缸)
有可以吸烟范围的区划设置。推荐采用黄实线划定。单个面积应≤6平米。· 除灭烟装置、烟灰或烟头收集装置以外, 吸烟区内不应设置其它吸烟相关用具。
有戒烟服务信息。
与非吸烟区(即建筑物)隔离。至少间隔6米。·远离人员密集区域和行人必经的主要通道。
吸烟区有明显的引导标识(场所入口、室内区域、室外)数量和密度根据场所内人员数量以及建筑物布局情况严格控制。
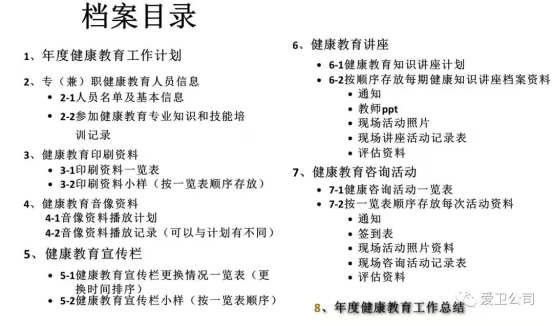
四、健康教育档案的规范化要求
(一)时间:
要三年及以上档案。如, 2021 年, 2022 年, 2023 年。
首先按年度存放。
年度内按健康教育和控烟两类内容留存。
健康教育和控烟分项档案中分别按:管理类、健康教育设施设备和场地、活动类归档。
管理和活动类档案视单位性质以及由此产生的档案多少进行细分类。
同类多个活动档案按时间次序存放。
每个活动按工作路径或发生的时间顺序存放。(通知、签到、讲义、调查表、评估表、信息、纪要)
各类活动内容最好有一个相应的统计目录。
档案有封皮、目录、内容,视内容多少,按年度或分类装订
分年度,年度内按管理、活动顺序存放、展示。

健康教育资料档案存放:以某一年为例

档案目录案例