网站支持IPv6/IPv4
中国政府网
云南省政府
迪庆州政府
简体
/
繁体
无障碍浏览
长者模式
迪庆藏族自治州人民政府
政府信息公开
(州工业和信息化局)
政府信息公开指南
部门信息公开指南
法定主动公开内容
通知公告
政府信息公开基本目录
领导信息
部门领导信息
组织机构
规划信息
规划信息
行政执法和行政强制
执法主体信息
执法人员信息
执法职责和依据信息
执法程序信息
有关便民服务信息
双随机一公开制度及随机抽查事项清单
行政执法结果信息
年度行政执法和行政执法监督数据统计信息
建议提案办理结果公开
人大建议办理结果公开
政协提案办理结果公开
财政信息公开专栏
部门预决算
部门“三公经费”
政府采购
重大建设项目信息公开
线上审批服务
行政许可及其它管理事项
工作动态
政府信息公开年报
部门信息公开年报
政策文件
转发政策文件及解读文件
政策文件
政策解读
其他文件
部门文件
依申请公开
索引号
15285109D/202400239
文 号
无
来 源
州工业和信息化局
公开日期
2024-06-07
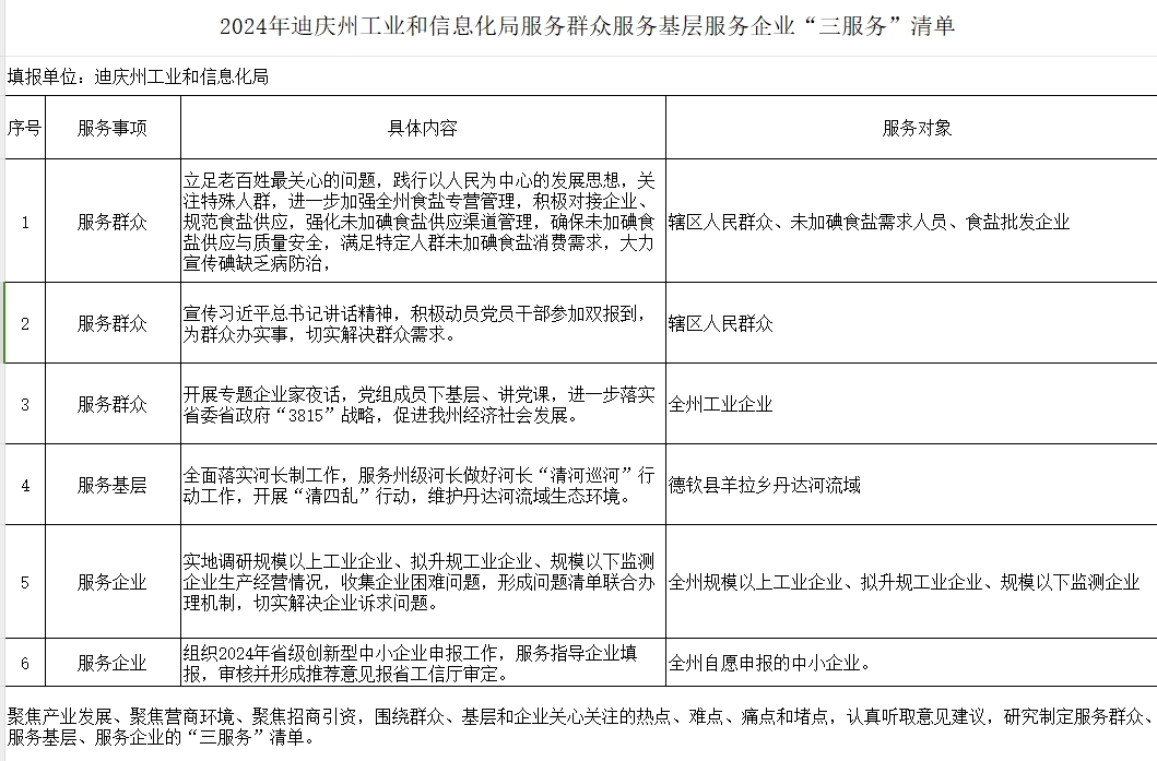
2024年迪庆州工业和信息化局服务群众服务基层服务企业“三服务”清单
发布时间:2024-06-07 09:03 浏览次数:10658
字体:[
大
中
小
]
打印
分享到:
上一篇:
关于迪庆州2024年公共资源向5G基站免费开放清单(第一批)的公示
下一篇:
迪庆州2024年重点工业行业“限制类”生产工艺装备摸底排查情况公告