医疗机构制剂调剂使用审批办事指南
一、受理范围
申请内容:医疗机构制剂调剂使用审批申请
申请人范围及申请条件:迪庆州行政区域内外用医疗机构制剂的调剂使用审批
符合下列条件的单位可以提出申请:
(1)发生灾情、疫情、突发事件或者临床急需而市场没有供应的;
(2)符合《制剂注册管理办法》中制剂调剂使用有关规定的中药、民族药制剂,需在本省内中医、民族医疗机构或综合性医院中医科、民族医科室之间调剂使用的;
(3)经过5年以上(含5年)临床实践证明疗效确切、安全性有保障,用于专科专病临床治疗的院内中药制剂及以民族医药理论为指导,并以中医术语、病名表述功能主治的中药制剂,需在指定的医疗机构之间调剂使用的;
(4)经卫生部或国家中医药管理局批准的对口支援单位;
(5)经省级卫生或中医药管理部门批准的中医医疗集团;
(6)省级以上重点专科技术协作项目;
(7)省级以上重点科研课题协作项目。
不予受理的法定情形:
(1)申请事项依法不符合医疗制剂调剂使用申请条件的;
(2)申请事项依法不属于迪庆州内外用医疗机构制剂调剂范围的。
1.《中华人民共和国药品管理法》(2019年修订)第七十六条 医疗机构配制的制剂,应当是本单位临床需要而市场上没有供应的品种,并应当经所在地省、自治区、直辖市人民政府药品监督管理部门批准;但是,法律对配制中药制剂另有规定的除外。 医疗机构配制的制剂应当按照规定进行质量检验;合格的,凭医师处方在本单位使用。经国务院药品监督管理部门或者省、自治区、直辖市人民政府药品监督管理部门批准,医疗机构配制的制剂可以在指定的医疗机构之间调剂使用。 医疗机构配制的制剂不得在市场上销售。
2.《医疗机构制剂注册管理办法》(试行)第二十六条 医疗机构制剂一般不得调剂使用。发生灾情、疫情、突发事件或者临床急需而市场没有供应时,需要调剂使用的,属省级辖区内医疗机构制剂调剂的,必须经所在地省、自治区、直辖市(食品)药品监督管理部门批准;属国家食品药品监督管理局规定的特殊制剂以及省、自治区、直辖市之间医疗机构制剂调剂的,必须经国家食品药品监督管理局批准。
第二十七条 省级辖区内申请医疗机构制剂调剂使用的,应当由使用单位向所在地省、自治区、直辖市(食品)药品监督管理部门提出申请,说明使用理由、期限、数量和范围,并报送有关资料。
3.《云南省医疗机构制剂注册管理实施细则》(2012年11月1日起施行)第九章 制剂的调剂管理。
4.《云南省人民政府关于调整一批行政许可事项的决定》(云政发〔2017〕86号)。
三、实施机关
州级市场监督管理部门,负责该行政事项的受理、现场检查、审查并作出行政许可决定。
四、许可条件
(一)医疗机构制剂一般不得调剂使用,但有下列情形之一的,经省局批准可以调剂使用。
1.发生灾情、疫情、突发事件或者临床急需而市场没有供应的;
2.符合《制剂注册管理办法》中制剂调剂使用有关规定的中药、民族药制剂,需在本省内中医、民族医疗机构或综合性医院中医科、民族医科室之间调剂使用的;
3.经过5年以上(含5年)临床实践证明疗效确切、安全性有保障,用于专科专病临床治疗的院内中药制剂及以民族医药理论为指导,并以中医术语、病名表述功能主治的中药制剂,需在指定的医疗机构之间调剂使用的。
(二)有下列情形之一,经省局批准,可以在指定的医疗机构之间调剂使用:
1.经卫生部或国家中医药管理局批准的对口支援单位;
2.经省级卫生或中医药管理部门批准的中医医疗集团;
3.省级以上重点专科技术协作项目;
4.省级以上重点科研课题协作项目。
(三)提供符合要求的申报材料
不予批准的情形:
经审查,不符合《医疗机构制剂注册管理办法》(试行)及《云南省医疗机构制剂注册管理实施细则》要求的。
五、许可数量
本行政审批无数量限制。
六、受理形式和地点
受理形式:窗口受理。
受理地点:州级政务服务大厅。
办公时间:窗口提交星期一至星期五上午9:00-12:00,下午14:30-17:30。
七、申请材料
医疗机构制剂调剂使用审批申报材料目录
序号 | 材料名称 | 原件/复印件 | 纸质/电子文件 | 份数 | 其他要求 |
1 | 《医疗机构制剂调剂使用申请表》 | √原件 □复印件 | 纸质 | 1 |
1、申请材料应合法、有效。 2、统一用A4纸打印,并按材料顺序排列,编写页码,复印件统一加盖公章。 3、申请材料真实性的自我保证声明应有法定代表人签字并加盖申报单位印章。 4、法定代表人(或企业负责人)委托他人代理的,委托代理人应当提交法人签字的《授权委托书》和身份证复印件 |
2 | 制剂调出和调入双方的《医疗机构执业许可证》复印件、调出方《医疗机构制剂许可证》复印件。经批准委托配制的医疗机构中药制剂应当提供制剂配制单位的《医疗机构制剂许可证》或《药品生产质量管理规范》认证证书复印件 | □原件 √复印件 | 纸质 | 1 | |
3 | 拟调出制剂的《医疗机构制剂注册批件》复印件 | □原件 √复印件 | 纸质 | 1 | |
4 | 调剂双方签署的合同 | □原件 √复印件 | 纸质 | 1 | |
5 | 拟调出制剂的理由、期限、数量和范围 | √原件 □复印件 | 纸质 | 1 | |
6 | 拟调出制剂的质量标准、说明书和标签 | 原件 √复印件 | 纸质 | 1 | |
7 | 调出方出具的拟调出制剂品种1个批次自检报告 | □原件 √复印件 | 纸质 | 1 |
八、办结时限
受理时限:5个工作日。
法定办理时限:20个工作日,整改时限不计算在内。
承诺办理时限:10个工作日,整改时限不计算在内。
九、许可收费及依据
本许可事项不收费。
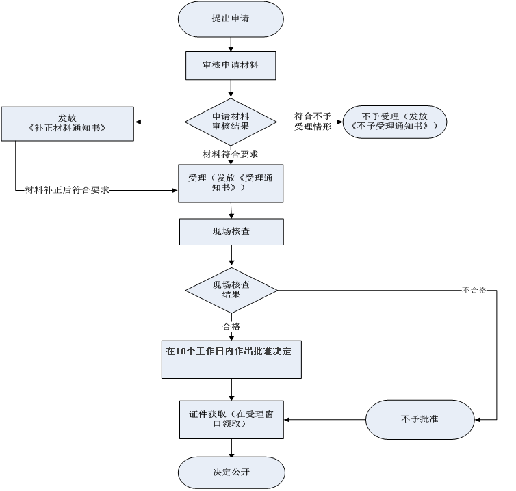
十、办理流程
(1)提交方式
窗口提交:实施机关接收申请人通过现场提交材料办理。
地址:州级政务服务大厅
(2)提交时间
窗口提交星期一至星期五上午9:00-12:00,下午14:30-17:30。
(3)办理
1、审查;2、审批;3、审批决定;4、制证
十一、审批服务
(一)咨询方式
1.窗口咨询。地址:州级市场监督管理部门行政许可办证大厅
2.电话咨询。联系电话:窗口电话。
(二)获取办理结果
审批结果:医疗机构制剂调剂使用审批申请
送达方式:到受理窗口直接领取。
附件
医疗机构制剂调剂使用审批办事流程示意图
医疗机构制剂调剂使用申请表
受理号:
受理日期:
制剂名称 | 剂 型 | ||||
规 格 | 有效期 | ||||
质量标准 | 产品批号 | ||||
批准文号 | |||||
申请理由 | |||||
使用范围 | |||||
调剂数量 | 使用期限 | 至 年 月 日 | |||
调出方 | 调入方 | ||||
医疗机构单位名称 | |||||
医疗机构地址 | |||||
制剂配制单位名称 | ――――――――― | ||||
制剂配制地址 | ――――――――― | ||||
《医疗机构制剂许可证》(或《药品生产质量管理规范》认证证书)编号 | ――――――――― | ||||
联系人 | |||||
联系电话 | |||||
法人代表 |
(签字及公章) 日期: 年 月 日 |
(签字及公章) 日期: 年 月 日 | |||